定州技术交易网欢迎您!
登录
免费注册
客服中心:
0312-2359928
中国技术交易所
国家技术交易全程服务支撑平台
技术创造财富 创新强盛中国
项目信息
资讯新闻
搜索
网站首页
本地成果
产学研合作
资讯中心
服务大厅
技术专家资源
企业直通车
合作平台展示
您的位置:
首页
政策法规
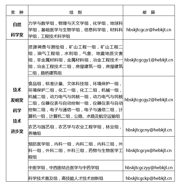
关于做好2024年度河北省科学技术奖行业评审有关准备工作的通知
发布时间:2024/11/14 10:20:16
文章来源:定州技术交易网
上一篇:关于开展2024年度智能工厂梯度培育行动的通知
下一篇:关于印发《重点工业产品碳足迹核算规则标准编制指南》的通知